The Power of Self-Evaluation in Performance Management: A Strategic Approach to Employee Development
- Hosein Gharavi
- Jun 27, 2025
- 4 min read
Self-evaluation frameworks represent a transformative shift from traditional top-down performance reviews to collaborative, employee-centred development processes. When properly implemented, these frameworks don't just assess past performance—they create a foundation for continuous growth, enhanced engagement, and strategic career development that benefits both employees and organisations.
Understanding Self-Evaluation Frameworks
A self-evaluation framework empowers employees to actively participate in their performance assessment by systematically reflecting on their achievements, challenges, and opportunities for growth. Rather than being passive recipients of feedback, employees become co-creators of their development journey, leading to more meaningful and actionable performance conversations.

The Strategic Benefits
Building Ownership and Accountability
Self-evaluation empowers employees to transform from passive participants to active drivers of their professional development. When employees regularly assess their performance against established goals and organisational objectives, they develop a deeper understanding of expectations and take greater responsibility for their outcomes. This shift from external evaluation to internal reflection fosters a powerful sense of ownership, which in turn translates into improved performance and engagement.
Enhancing Communication and Trust
Traditional performance reviews often feel like one-way conversations where managers deliver judgments while employees listen passively. Self-evaluation frameworks foster genuine dialogue by providing employees with a structured platform to share their perspectives, challenges, and insights. This two-way communication builds trust, ensures managers understand the full context of an employee's work, and creates opportunities for meaningful coaching conversations.

Driving Continuous Growth
The most effective self-evaluation frameworks focus on development rather than judgment. By encouraging employees to identify their strengths, acknowledge areas for improvement, and set personal development goals, these systems create a culture of continuous learning. Employees become more motivated to seek out growth opportunities, take on new challenges, and invest in their professional development.
Creating Comprehensive and Fair Assessments
Self-evaluations offer critical insights that external observers may overlook. Employees have unique visibility into their daily challenges, thought processes, and efforts that may not be apparent to managers. When combined with manager feedback and objective performance data, self-evaluations create a more complete and balanced picture of performance, reducing blind spots and potential biases in the assessment process.
Enabling Future-Focused Development
The most potent aspect of self-evaluation frameworks is their forward-looking orientation. Rather than dwelling on past mistakes or achievements, these systems encourage employees to articulate their career aspirations, identify skill gaps, and collaborate with managers to create development plans. This transforms performance reviews from backward-looking assessments into strategic planning sessions for career development.
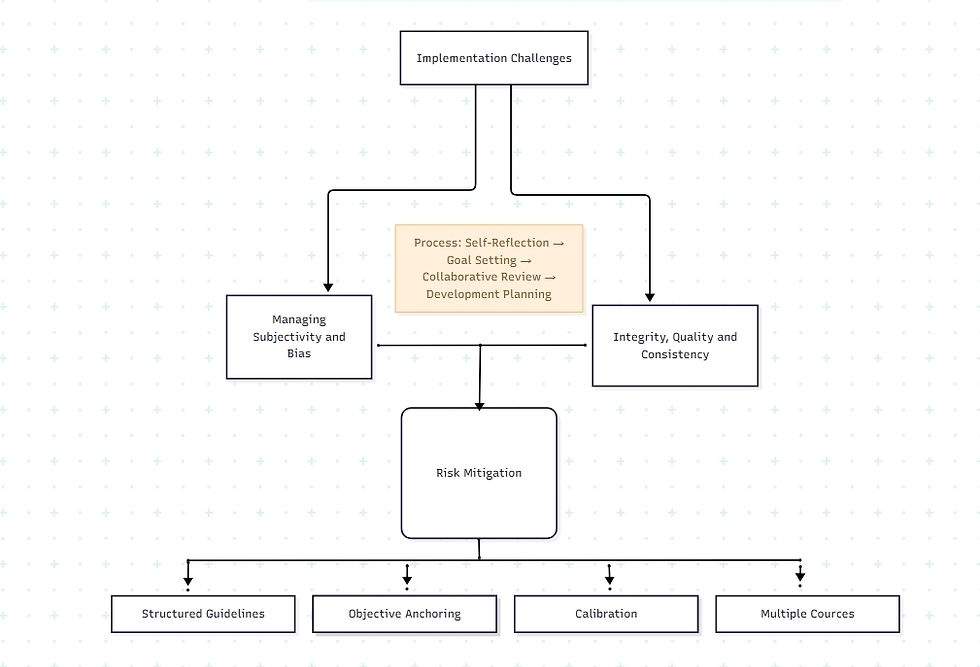
Addressing Implementation Challenges
Managing Subjectivity and Bias
The primary concern with self-evaluation is the potential for employees to either over-inflate their achievements or be overly critical of their performance. Organisations can mitigate these risks through several strategies:
Structured Guidelines: Provide clear evaluation criteria and specific examples of what constitutes different performance levels
Objective Anchoring: Require employees to support their self-assessments with specific examples, metrics, and outcomes
Calibration Processes: Train managers to recognise and address patterns of over- or under-evaluation
Multiple Data Sources: Combine self-evaluations with peer feedback, manager observations, and quantitative performance data
Ensuring Quality and Consistency
To maximise effectiveness, organisations should establish clear frameworks that include specific prompts, rating scales, and development planning templates. Regular training for both employees and managers ensures everyone understands the process and can participate effectively.

Best Practices for Implementation
Create a Clear Structure and Expectations
Successful self-evaluation frameworks provide employees with specific questions, evaluation criteria, and examples of high-quality responses to guide their self-assessment. This structure helps ensure consistency while still allowing for individual reflection and insight.
Integrate with Broader Performance Management
Self-evaluation is most effective when it's part of a comprehensive performance management system that includes regular check-ins, goal setting, and development planning. This integration ensures that insights from self-evaluation translate into actionable development plans.
Train Managers as Coaches
Managers require specific skills to utilise self-evaluation insights effectively in performance conversations. Training should focus on asking open-ended questions, providing constructive feedback, and collaboratively developing action plans based on employee self-assessments.
Focus on Development Over Assessment
While self-evaluation can inform performance ratings, its primary value lies in development and growth. Organisations should emphasise the developmental aspects of the process to encourage honest reflection and meaningful goal setting.
Measuring Success
The effectiveness of self-evaluation frameworks can be measured through several key indicators:
Employee Engagement Scores: Higher engagement often correlates with feeling heard and valued in the performance process
Development Goal Achievement: Track whether employees are successfully working toward self-identified development objectives
Quality of Performance Conversations: Survey managers and employees about the depth and value of performance discussions
Retention and Internal Mobility: Engaged employees who feel ownership over their development are more likely to stay and grow within the organisation
Self-evaluation frameworks represent a fundamental shift toward more collaborative, development-focused performance management. When implemented thoughtfully with proper structure, training, and integration into broader HR systems, these frameworks create significant value for both employees and organisations. They transform performance reviews from dreaded annual events into ongoing conversations about growth, development, and career success.
The key to success lies not in the framework itself, but in the organisational commitment to employee development, open communication, and continuous improvement. Organisations that embrace this approach will find themselves with more engaged employees, better performance outcomes, and a stronger culture of learning and growth.





Comments